
Classification

Classification involves categorizing data into predefined classes or groups based on their features.
Qualitative variables take values in an unordered set \(C\), such as:
Given a feature vector \(X\) and a qualitative response \(Y\) taking values in the set \(C\), the classification task is to build a function \(C(X)\) that takes as input the feature vector \(X\) and predicts its value for \(Y\); i.e. \(C(X) \in C\).
Often, we are more interested in estimating the probabilities that \(X\) belongs to each category in \(C\).

Scatter plot of income vs. balance with markers indicating whether a person defaulted (e.g., “+” for defaulted, “o” for not defaulted).

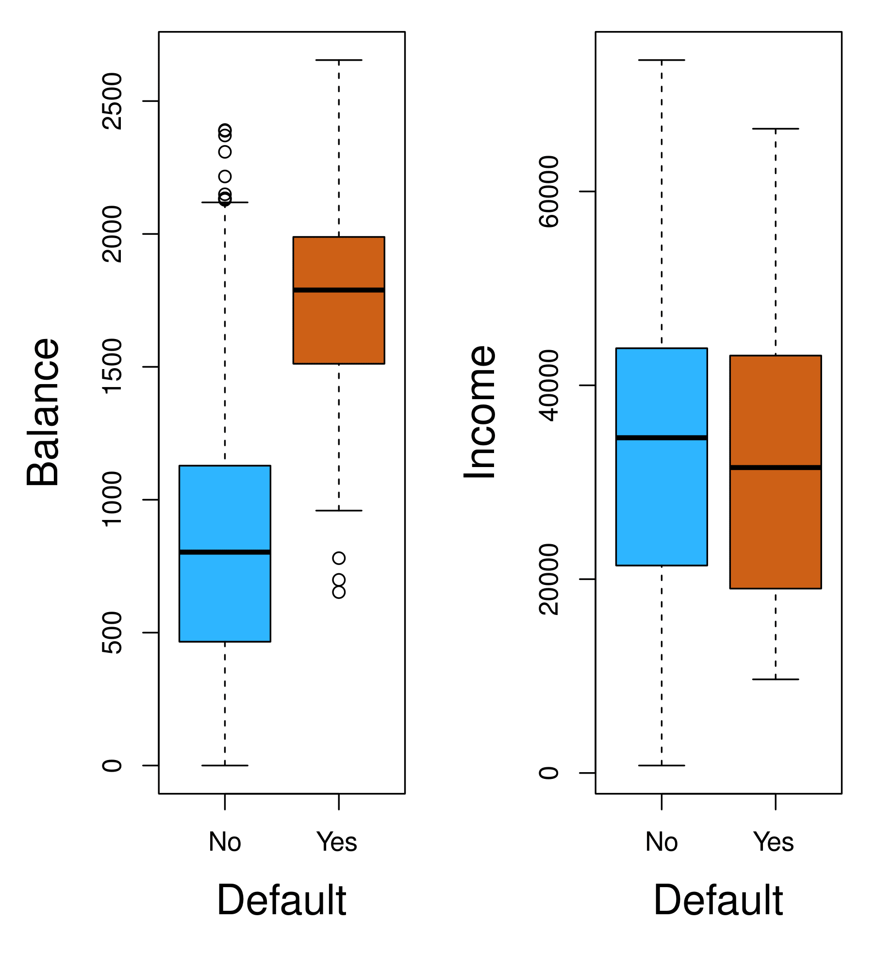
Boxplots comparing balance and income for default (“Yes”) vs. no default (“No”).
Suppose for the Default classification task that we code:
\[ Y = \begin{cases} 0 & \text{if No} \\ 1 & \text{if Yes.} \end{cases} \]
Can we simply perform a linear regression of \(Y\) on \(X\) and classify as Yes if \(\hat{Y} > 0.5\)?
The orange marks indicate the response \(Y\), either 0 or 1.

Now suppose we have a response variable with three possible values. A patient presents at the emergency room, and we must classify them according to their symptoms.
\[ Y = \begin{cases} 1 & \text{if stroke;} \\ 2 & \text{if drug overdose;} \\ 3 & \text{if epileptic seizure.} \end{cases} \]
This coding suggests an ordering, and in fact implies that the difference between stroke and drug overdose is the same as between drug overdose and epileptic seizure.
Linear regression is not appropriate here. Multiclass Logistic Regression or Discriminant Analysis are more appropriate.
Let’s write \(p(X) = \Pr(Y = 1|X)\) for short and consider using balance to predict default. Logistic regression uses the form:
\[ p(X) = \frac{e^{\beta_0 + \beta_1 X}}{1 + e^{\beta_0 + \beta_1 X}}. \]
\((e \approx 2.71828)\) is a mathematical constant Euler’s number.
It is easy to see that no matter what values \(\beta_0\), \(\beta_1\), or \(X\) take, \(p(X)\) will have values between 0 and 1.
A bit of rearrangement gives:
\[ \log\left(\frac{p(X)}{1 - p(X)}\right) = \beta_0 + \beta_1 X. \]
This monotone transformation is called the log odds or logit transformation of \(p(X)\). (By log, we mean natural log: \(\ln\).)
Step 1: Express \(1 - p(X)\)
Since \(p(X) = \frac{e^{\beta_0 + \beta_1 X}}{1 + e^{\beta_0 + \beta_1 X}}\), we can write:
\[ 1 - p(X) = 1 - \frac{e^{\beta_0 + \beta_1 X}}{1 + e^{\beta_0 + \beta_1 X}} \]
Simplify:
\[ 1 - p(X) = \frac{1 + e^{\beta_0 + \beta_1 X} - e^{\beta_0 + \beta_1 X}}{1 + e^{\beta_0 + \beta_1 X}} = \frac{1}{1 + e^{\beta_0 + \beta_1 X}} \]
Step 2: Compute the Odds
The odds are defined as:
\[ \frac{p(X)}{1 - p(X)} \]
Substitute \(p(X)\) and \(1 - p(X)\):
\[ \frac{p(X)}{1 - p(X)} = \frac{\dfrac{e^{\beta_0 + \beta_1 X}}{1 + e^{\beta_0 + \beta_1 X}}} {\dfrac{1}{1 + e^{\beta_0 + \beta_1 X}}} \]
Simplify:
\[ \frac{p(X)}{1 - p(X)} = e^{\beta_0 + \beta_1 X} \]
Step 3: Take the Log of the Odds
Taking the natural logarithm:
\[ \log\!\Bigl(\frac{p(X)}{1 - p(X)}\Bigr) = \log\!\Bigl(e^{\beta_0 + \beta_1 X}\Bigr) \]
Simplify using the log property \(\log(e^x) = x\):
\[ \log\!\Bigl(\frac{p(X)}{1 - p(X)}\Bigr) = \beta_0 + \beta_1 X \]
Conclusion
The final transformation shows that the log-odds (logit) of \(p(X)\) is a linear function of \(X\):
\[ \log\!\Bigl(\frac{p(X)}{1 - p(X)}\Bigr) = \beta_0 + \beta_1 X \]

Logistic regression ensures that our estimate for \(p(X)\) lies between 0 and 1.
We use maximum likelihood to estimate the parameters.
\[ \ell(\beta_0, \beta) = \prod_{i:y_i=1} p(x_i) \prod_{i:y_i=0} (1 - p(x_i)). \]
The likelihood function is based on the probability distribution of the data. If you assume that the data points are independent, the likelihood function is the product of the probabilities of each observation.
Considering a data series of observed zeros and ones, and a model for the probabilities involving parameters (e.g., \(\beta_0\) and \(\beta_1\)), for any specific parameter values, we can compute the probability of observing the data.
Since the observations are assumed to be independent, the joint probability of the observed sequence is the product of the probabilities for each observation. For each “1,” we use the model’s predicted probability, \(p(x_i)\), and for each “0,” we use \(1 - p(x_i)\).
The goal of MLE is to find the parameter values that maximize this joint probability, as they make the observed data most likely to have occurred.
Suppose you are flipping a coin, and you observe 5 heads out of 10 flips. The coin’s bias (the probability of heads) is \(p\), and you want to estimate \(p\).
The probability of observing a single outcome (heads or tails) follows the Bernoulli distribution:
\[ P(\text{Heads or Tails}) = p^x (1-p)^{1-x}, \quad \text{where } x = 1 \text{ for heads, } x = 0 \text{ for tails.} \]
For 10 independent flips, the likelihood function is:
\[ L(p) = P(\text{data} \mid p) = \prod_{i=1}^{10} p^{x_i}(1-p)^{1-x_i}. \]
If there are 5 heads (\(x=1\)) and 5 tails (\(x=0\)):
\[ L(p) = p^5 (1-p)^5. \]
Simplify with the Log-Likelihood
Since multiplying probabilities can result in very small numbers, we take the logarithm of the likelihood (log-likelihood). The logarithm simplifies the product into a sum:
\[ \ell(p) = \log L(p) = \log \left(p^5 (1-p)^5\right) = 5\log(p) + 5\log(1-p). \]
Maximize the Log-Likelihood
To find the value of \(p\) that maximizes \(\ell(p)\), take the derivative of the log-likelihood with respect to \(p\) and set it to zero:
\[ \frac{\partial\ell(p)}{\partial p} = \frac{5}{p} - \frac{5}{1-p} = 0. \]
Simplify:
\[ \frac{5}{p} = \frac{5}{1-p}. \]
Solve for \(p\):
\[ 1 - p = p \quad \Rightarrow \quad 1 = 2p \quad \Rightarrow \quad p = 0.5. \]
To confirm that \(p = 0.5\) is the maximum, you can check the second derivative of the log-likelihood (concavity) or use numerical methods.
In our example, \(p = 0.5\) makes sense intuitively because the data (5 heads out of 10 flips) suggests the coin is unbiased.
The maximum likelihood estimate of \(p\) is \(0.5\). The MLE method finds the parameter values that make the observed data most likely, given the assumed probability model.
Assumptions:
\[ f(x | \mu, \sigma) = \frac{1}{\sqrt{2\pi \sigma^2}} e^{-\frac{(x - \mu)^2}{2\sigma^2}} \]
The likelihood for \(n\) independent observations is:
\[ L(\mu) = \prod_{i=1}^n \frac{1}{\sqrt{2\pi}} e^{-\frac{(x_i - \mu)^2}{2}} \]
Taking the natural log:
\[ \ell(\mu) = \log L(\mu) = \sum_{i=1}^n \left[ -\frac{1}{2} \log(2\pi) - \frac{(x_i - \mu)^2}{2} \right] \]
Simplify (since \(-\frac{1}{2} \log(2\pi)\) is constant):
\[ \ell(\mu) = -\frac{n}{2} \log(2\pi) - \frac{1}{2} \sum_{i=1}^n (x_i - \mu)^2 \]
Differentiate with respect to \(\mu\):
\[ \frac{\partial \ell(\mu)}{\partial \mu} = -\sum_{i=1}^n (x_i - \mu) \] Set this to zero:
\[ \sum_{i=1}^n (x_i - \mu) = 0 \]
Solve for \(\mu\):
\[ \mu = \frac{1}{n} \sum_{i=1}^n x_i \]
The MLE for the mean \(\mu\) is simply the sample mean:
\[ \hat{\mu} = \frac{1}{n} \sum_{i=1}^n x_i \]
Most statistical packages can fit linear logistic regression models by maximum likelihood.
Logistic Regression Coefficients
| Coefficient | Std. Error | Z-statistic | P-value | |
|---|---|---|---|---|
| Intercept | -10.6513 | 0.3612 | -29.5 | < 0.0001 |
| balance | 0.0055 | 0.0002 | 24.9 | < 0.0001 |
What is our estimated probability of default for someone with a credit card balance of $1000?
\[ \hat{p}(X) = \frac{e^{\hat{\beta}_0 + \hat{\beta}_1 X}}{1 + e^{\hat{\beta}_0 + \hat{\beta}_1 X}} = \frac{e^{-10.6513 + 0.0055 \times 1000}}{1 + e^{-10.6513 + 0.0055 \times 1000}} = 0.006 \]
With a a credit card balance of $2000?
\[ \hat{p}(X) = \frac{e^{\hat{\beta}_0 + \hat{\beta}_1 X}}{1 + e^{\hat{\beta}_0 + \hat{\beta}_1 X}} = \frac{e^{-10.6513 + 0.0055 \times 2000}}{1 + e^{-10.6513 + 0.0055 \times 2000}} = 0.586 \]
Let’s do it again, using student as the predictor.
Logistic Regression Coefficients
| Coefficient | Std. Error | Z-statistic | P-value | |
|---|---|---|---|---|
| Intercept | -3.5041 | 0.0707 | -49.55 | < 0.0001 |
| student \(Yes\) | 0.4049 | 0.1150 | 3.52 | 0.0004 |
Predicted Probabilities
\[ \hat{\Pr}(\text{default} = \text{Yes} \mid \text{student} = \text{Yes}) = \frac{e^{-3.5041 + 0.4049 \times 1}}{1 + e^{-3.5041 + 0.4049 \times 1}} = 0.0431, \]
\[ \hat{\Pr}(\text{default} = \text{Yes} \mid \text{student} = \text{No}) = \frac{e^{-3.5041 + 0.4049 \times 0}}{1 + e^{-3.5041 + 0.4049 \times 0}} = 0.0292. \]
\[ \log\left(\frac{p(X)}{1 - p(X)}\right) = \beta_0 + \beta_1 X_1 + \cdots + \beta_p X_p \]
\[ p(X) = \frac{e^{\beta_0 + \beta_1 X_1 + \cdots + \beta_p X_p}}{1 + e^{\beta_0 + \beta_1 X_1 + \cdots + \beta_p X_p}} \]
Logistic Regression Coefficients
| Coefficient | Std. Error | Z-statistic | P-value | |
|---|---|---|---|---|
| Intercept | -10.8690 | 0.4923 | -22.08 | < 0.0001 |
| balance | 0.0057 | 0.0002 | 24.74 | < 0.0001 |
| income | 0.0030 | 0.0082 | 0.37 | 0.7115 |
| student Yes | -0.6468 | 0.2362 | -2.74 | 0.0062 |
Why is the coefficient for student negative, while it was positive before?

Source: Causal Inference Animated Plots
Students tend to have higher balances than non-students, so their marginal default rate is higher than for non-students.
But for each level of balance, students default less than non-students.
Multiple logistic regression can tease this out.
Logistic regression is frequently used when the response is binary, or \(K = 2\) classes. We need a modification when there are \(K > 2\) classes. E.g. stroke, drug overdose, and epileptic seizure for the emergency room example.
The simplest representation uses different linear functions for each class, combined with the softmax function to form probabilities:
\[ \Pr(Y = k | X = x) = \text{Softmax}(z_k) = \frac{e^{\beta_{k0} + \beta_{k1}x_1 + \cdots + \beta_{kp}x_p}}{\sum_{l=1}^{K} e^{\beta_{l0} + \beta_{l1}x_1 + \cdots + \beta_{lp}x_p}}. \]
The softmax function is used in multinomial logistic regression to convert raw scores (logits) into probabilities for multiple classes.
Logits are the raw, untransformed output of the linear component in logistic regression. For a given class \(k\), the logit is defined as:
\[ z_k = \beta_{k0} + \beta_{k1}x_1 + \beta_{k2}x_2 + \cdots + \beta_{kp}x_p \]
Where:
Softmax Definition:
For \(K\) classes and input \(x\), the softmax function is defined as:
\[ \text{Softmax}(z_k) = \frac{e^{z_k}}{\sum_{l=1}^K e^{z_l}} \]
Where:
Key Features of the Softmax Function
Probability Distribution: Outputs probabilities that sum to 1 across all \(K\) classes. \(\text{Pr}(Y = k \mid X = x) = \text{Softmax}(z_k)\).
Normalization: Normalizes logits by dividing each exponentiated logit by the sum of all exponentiated logits.
Handles Multiclass Classification: Extends binary logistic regression to \(K > 2\) classes.
Imagine classifying three emergency room conditions: Stroke, Drug Overdose, and Epileptic Seizure.
Suppose the logits are: \(z_{\text{stroke}} = 2.5, \quad z_{\text{drug overdose}} = 1.0, \quad z_{\text{epileptic seizure}} = 0.5\)
The probabilities are:
\[ \text{Softmax}(z_k) = \frac{e^{z_k}}{e^{2.5} + e^{1.0} + e^{0.5}} \]
Step 1: Exponentiate the Logits
\(e^{z_{\text{stroke}}} = e^{2.5} \approx 12.182\)
\(e^{z_{\text{drug overdose}}} = e^{1.0} \approx 2.718\)
\(e^{z_{\text{epileptic seizure}}} = e^{0.5} \approx 1.649\)
Step 2: Compute the Denominator
\(\sum_{l=1}^K e^{z_l} = e^{2.5} + e^{1.0} + e^{0.5}\)
\(\sum_{l=1}^K e^{z_l} \approx 12.182 + 2.718 + 1.649 = 16.549\)
Step 3: Calculate the Probabilities
\(\text{Pr}(\text{stroke}) = \frac{e^{z_{\text{stroke}}}}{\sum_{l=1}^K e^{z_l}} = \frac{12.182}{16.549} \approx 0.7366\)
\(\text{Pr}(\text{drug overdose}) = \frac{e^{z_{\text{drug overdose}}}}{\sum_{l=1}^K e^{z_l}} = \frac{2.718}{16.549} \approx 0.1642\)
\(\text{Pr}(\text{epileptic seizure}) = \frac{e^{z_{\text{epileptic seizure}}}}{\sum_{l=1}^K e^{z_l}} = \frac{1.649}{16.549} \approx 0.0996\)
The output probabilities represent the likelihood of each condition, ensuring:
\[ \sum_{k=1}^3 \text{Pr}(Y = k) = 1 \]
We have:
\[ 0.7366 + 0.1642 + 0.0996 \approx 1.000 \]
Conclusion
The softmax function translates raw scores into probabilities, making it essential for multiclass classification.
It ensures a probabilistic interpretation while maintaining normalization across all classes.
Here the approach is to model the distribution of \(X\) in each of the classes separately, and then use Bayes theorem to flip things around and obtain \(\Pr(Y \mid X)\).
When we use normal (Gaussian) distributions for each class, this leads to linear or quadratic discriminant analysis.
However, this approach is quite general, and other distributions can be used as well. We will focus on normal distributions as input for \(f_k(x)\).
Thomas Bayes was a famous mathematician whose name represents a big subfield of statistical and probabilistic modeling. Here we focus on a simple result, known as Bayes theorem:
\[ \Pr(Y = k \mid X = x) = \frac{\Pr(X = x \mid Y = k) \cdot \Pr(Y = k)}{\Pr(X = x)} \]
One writes this slightly differently for discriminant analysis:
\[ \Pr(Y = k \mid X = x) = \frac{\pi_k f_k(x)}{\sum_{\ell=1}^K \pi_\ell f_\ell(x)}, \quad \text{where} \]
\(f_k(x) = \Pr(X = x \mid Y = k)\) is the density for \(X\) in class \(k\). Here we will use normal densities for these, separately in each class.
\(\pi_k = \Pr(Y = k)\) is the marginal or prior probability for class \(k\).
It describes the probability of an event, based on prior knowledge of conditions that might be related to the event.
\[ P(A|B) = \frac{P(B|A) \cdot P(A)}{P(B)} \]
\(P(A|B)\): Posterior probability - Probability of event \(A\) occurring given that \(B\) is true — updated probability after the evidence is considered.
\(P(A)\): Prior probability - Initial probability of event \(A\) — the probability before the evidence is considered.
\(P(B|A)\): Likelihood - Probability of observing event \(B\) given that \(A\) is true.
\(P(B)\): Marginal probability - Total probability of the evidence, event \(B\).
Conditional probability is the probability of an event occurring given that another event has already occurred.
Definition:
\[ P(A|B) = \frac{P(A \cap B)}{P(B)} \]
is the probability of event \(A\) occurring given that \(B\) is true.
Joint probability refers to the probability of two events occurring together.
Definition: \(P(A \cap B)\) is the probability that both \(A\) and \(B\) occur.
Connection to Conditional Probability:
\[ P(A \cap B) = P(A|B) \cdot P(B) \]
\[ P(B \cap A) = P(B|A) \cdot P(A) \]
This formula is crucial for understanding Bayes’ Theorem.
Joint probability is symmetric, meaning:
\[ P(A \cap B) = P(B \cap A) \]
Thus, we can also express it as:
\[ P(A \cap B) = P(B|A) \cdot P(A) \]
This symmetry is the key to deriving Bayes’ Theorem.
Given that the definition of Conditional Probability is:
\[ P(A|B) = \frac{P(A \cap B)}{P(B)} \]
\[ P(A \cap B) = P(A|B) \cdot P(B) \]
\[ P(B \cap A) = P(B|A) \cdot P(A) \]
\[ P(A \cap B) = P(B \cap A) \]
Thus, we can express the joint probability as:
\[ P(A \cap B) = P(B|A) \cdot P(A) \]
Substitute this back into the conditional probability definition:
\[ P(A|B) = \frac{P(B|A) \cdot P(A)}{P(B)} \]
Bayes’ Theorem is a foundational principle in probability theory and statistics, enabling:
Incorporation of Prior Knowledge:
It allows for the integration of prior knowledge or beliefs when making statistical inferences.
Beliefs Update:
It provides a systematic way to update the probability estimates as new evidence or data becomes available.
Probabilistic Thinking:
Encourages a probabilistic approach to decision-making, quantifying uncertainty, and reasoning under uncertainty.
Versatility in Applications:
From medical diagnosis to spam filtering, Bayes’ Theorem is pivotal in areas requiring probabilistic assessment.
Bayes’ Theorem is a paradigm that shapes the way we interpret and interact with data, offering a powerful tool for learning from information and making decisions in an uncertain world.
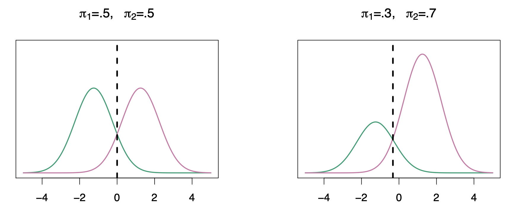
Left-hand plot: single variable X and \(\pi_k f_k(x)\) in the vertical axis for both classes \(k\) equals 1 and \(k\) equals 2. In this case the the pies are the same for both, so anything to the left of zero we classify as as green and anything to the right we classify as as purple.
Right-hand plot: here we have different priors. The probability of \(k = 2\) is 0.7 and and of of \(k= 1\) is 0.3. The decision boundary moved slightly to the left. On the right, we favor the pink class.
When the classes are well-separated, the parameter estimates for the logistic regression model are surprisingly unstable. Linear discriminant analysis does not suffer from this problem.
If \(n\) is small and the distribution of the predictors \(X\) is approximately normal in each of the classes, the linear discriminant model is again more stable than the logistic regression model.
Linear discriminant analysis is popular when we have more than two response classes, because it also provides low-dimensional views of the data.
The Gaussian density has the form:
\[ f_k(x) = \frac{1}{\sqrt{2\pi\sigma_k}} e^{-\frac{1}{2} \left( \frac{x - \mu_k}{\sigma_k} \right)^2} \]
Here \(\mu_k\) is the mean, and \(\sigma_k^2\) the variance (in class \(k\)). We will assume that all the \(\sigma_k = \sigma\) are the same.
Plugging this into Bayes formula, we get a rather complex expression for \(p_k(x) = \Pr(Y = k \mid X = x)\):
\[ p_k(x) = \frac{\pi_k \frac{1}{\sqrt{2\pi\sigma}} e^{-\frac{1}{2} \left( \frac{x - \mu_k}{\sigma} \right)^2}}{\sum_{\ell=1}^K \pi_\ell \frac{1}{\sqrt{2\pi\sigma}} e^{-\frac{1}{2} \left( \frac{x - \mu_\ell}{\sigma} \right)^2}} \]
Happily, there are simplifications and cancellations.
To classify one observation at the value \(X = x\) into a class, we need to see which of the \(p_k(x)\) is largest. Taking logs, and discarding terms that do not depend on \(k\), we see that this is equivalent to assigning \(x\) to the class with the largest discriminant score:
\[ \delta_k(x) = x \cdot \frac{\mu_k}{\sigma^2} - \frac{\mu_k^2}{2\sigma^2} + \log(\pi_k) \]
Note that \(\delta_k(x)\) is a linear function of \(x\).
If there are \(K = 2\) classes and \(\pi_1 = \pi_2 = 0.5\), then one can see that the decision boundary is at:
\[ x = \frac{\mu_1 + \mu_2}{2}. \]
Left-Panel: Synthetic population data with \(\mu_1 = -1.5\), \(\mu_2 = 1.5\), \(\pi_1 = \pi_2 = 0.5\), and \(\sigma^2 = 1\).
Typically, we don’t know these parameters; we just have the training data. In that case, we simply estimate the parameters and plug them into the rule.
Right-Panel: histograms of the sample. We see that the estimation provided a decision boundary (black solid line) pretty close to the correct one, the one of the population.
The prior is the number in each class divided by the total number:
\[ \hat{\pi}_k = \frac{n_k}{n} \]
The means in each class is the sample mean:
\[ \hat{\mu}_k = \frac{1}{n_k} \sum_{i: y_i = k} x_i \]
We assume that the variance is the same in each of the classes and so we assume a pooled variance estimate:
\[ \hat{\sigma}^2 = \frac{1}{n - K} \sum_{k=1}^K \sum_{i: y_i = k} (x_i - \hat{\mu}_k)^2 \]
\[ = \sum_{k=1}^K \frac{n_k - 1}{n - K} \cdot \hat{\sigma}_k^2 \]
where \(\hat{\sigma}_k^2 = \frac{1}{n_k - 1} \sum_{i: y_i = k} (x_i - \hat{\mu}_k)^2\) is the usual formula for the estimated variance in the \(k\)-th class.

Gaussian density in two Dimensions, two variables \(x_1\) and \(x_2\). On the Left-panel, we have a bell function and this is the case when the two variables are uncorrelated. On the Right-panel, there is correlation between the two predictors and it is like a stretched bell.
Density:
\[f(x) = \frac{1}{(2\pi)^{p/2} |\Sigma|^{1/2}} e^{-\frac{1}{2}(x - \mu)^T \Sigma^{-1} (x - \mu)}\] where \(\Sigma\) is the covariance matrix.
The covariance matrix is a square matrix that summarizes the covariance (a measure of how much two random variables vary together) between multiple variables in a dataset.
Definition:
For a random vector \(X = [X_1, X_2, \dots, X_p]^\top\) with \(p\) variables, the covariance matrix \(\Sigma\) is defined as:
\[ \Sigma = \begin{bmatrix} \text{Var}(X_1) & \text{Cov}(X_1, X_2) & \cdots & \text{Cov}(X_1, X_p) \\ \text{Cov}(X_2, X_1) & \text{Var}(X_2) & \cdots & \text{Cov}(X_2, X_p) \\ \vdots & \vdots & \ddots & \vdots \\ \text{Cov}(X_p, X_1) & \text{Cov}(X_p, X_2) & \cdots & \text{Var}(X_p) \end{bmatrix} \]
Key Properties:

Discriminant function: after simplifying the density function we can find
\[\delta_k(x) = x^T \Sigma^{-1} \mu_k - \frac{1}{2} \mu_k^T \Sigma^{-1} \mu_k + \log \pi_k\]
Note that it is a linear function where the first component, \(x^T \Sigma^{-1} \mu_k\), has the \(x\) variable multiplied by a coefficient vector and, the second component, \(\frac{1}{2} \mu_k^T \Sigma^{-1} \mu_k + \log \pi_k\), is a constant.

The Discriminant function can be written as
\[\delta_k(x) = c_{k0} + c_{k1}x_1 + c_{k2}x_2 + \cdots + c_{kp}x_p\]
a linear function. That is a function for class \(k\), where \(c_{k0}\) represents the constant we find in the second component of the Discriminant function and \(c_{k1}x_1 + c_{k2}x_2 + \cdots + c_{kp}x_p\) come from the first component of the Discriminant function. We compute \(\delta_k(x)\) for each of the classes and then you classify to the class for which it is largest.
Left-panel: The circle presents the countor of the density of a particular level of probability for the blue, green, and the orange class. Here \(\pi_1 = \pi_2 = \pi_3 = \frac{1}{3}\). The dashed lines are known as the Bayes decision boundaries. They are the “True” decision boundaries, were they known, they would yield the fewest misclassification errors, among all possible classifiers.
Right-panel: We compute the mean for \(x_1\) and \(x_2\) for the each blue, green, and orange class. After plugging them into the formula, instead of getting the the dotted lines we get the solid black lines.

\[ \hat{\Pr}(Y = k | X = x) = \frac{e^{\hat{\delta}_k(x)}}{\sum_{l=1}^K e^{\hat{\delta}_l(x)}}. \]
So classifying to the largest \(\hat{\delta}_k(x)\) amounts to classifying to the class for which \(\hat{\Pr}(Y = k | X = x)\) is largest.
When \(K = 2\), we classify to class 2 if \(\hat{\Pr}(Y = 2 | X = x) \geq 0.5\), else to class 1.
True Default Status
|
|||
|---|---|---|---|
| Predicted Default Status | No | Yes | Total |
| No | 9644 | 252 | 9896 |
| Yes | 23 | 81 | 104 |
| Total | 9667 | 333 | 10000 |
Some caveats:
This is training error, and we may be overfitting.
If we classified to the prior, the proportion of cases in the classes (e.g. always assuming the class No default). We would make \(\frac{333}{10000}\) errors, or only 3.33%. This is what we call the null rate.
We can break the errors into different kinds: of the true No’s, we make \(\frac{23}{9667} = 0.2\%\) errors; of the true Yes’s, we make \(\frac{252}{333} = 75.7\%\) errors!
False positive rate: The fraction of negative examples that are classified as positive — 0.2% in example.
False negative rate: The fraction of positive examples that are classified as negative — 75.7% in example.
We produced this table by classifying to class Yes if:
\[ \hat{P}(\text{Default} = \text{Yes} \mid \text{Balance}, \text{Student}) \geq 0.5 \]
We can change the two error rates by changing the threshold from \(0.5\) to some other value in \([0, 1]\):
\[ \hat{P}(\text{Default} = \text{Yes} \mid \text{Balance}, \text{Student}) \geq \text{threshold}, \]
and vary \(\text{threshold}\).
In order to reduce the false negative rate, we may want to reduce the threshold to 0.1 or less.
The ROC plot displays both simultaneously.
Sometimes we use the AUC or area under the curve to summarize the overall performance. Higher AUC is good.
When \(f_k(x)\) are Gaussian densities, with the same covariance matrix \(\Sigma\) in each class, this leads to linear discriminant analysis.
\[ \Pr(Y = k|X = x) = \frac{\pi_k f_k(x)}{\sum_{l=1}^{K} \pi_l f_l(x)} \]
By altering the forms for \(f_k(x)\), we get different classifiers:

\[ \delta_k(x) = -\frac{1}{2}(x - \mu_k)^T \Sigma_k^{-1}(x - \mu_k) + \log \pi_k - \frac{1}{2} \log |\Sigma_k| \]
In the Left-plot we see a case when the true boundary should be linear. In the Right-plot, covariances were different in the true data. It is possible to see that the bayes decision boundary is curved and the quadratic discriminant analysis is also curved whereas the linear discriminant analysis gives a different boundary.
Whether each class has the same or different covariance matrices significantly impacts how boundaries between the classes are defined. The covariance matrix describes the spread or variability of data points within each class and how the features in that class relate to each other.
LDA assumes the covariance matrices of all classes are the same, while QDA allows each class to have its own. To determine which assumption is better:
For a two-class problem, one can show that for LDA:
\[ \log \left( \frac{p_1(x)}{1 - p_1(x)} \right) = \log \left( \frac{p_1(x)}{p_2(x)} \right) = c_0 + c_1 x_1 + \dots + c_p x_p \]
if we take the log odds, \(\log \left( \frac{p_1(x)}{1 - p_1(x)}\right)\), which is the log of the probability for class 1 versus the probability for class two, we endup with a linear function of \(x\), \(c_0 + c_1 x_1 + \dots + c_p x_p\). So it has the same form as logistic regression.
The difference lies in how the parameters are estimated.
Logistic regression uses the conditional likelihood based on \(\text{Pr}(Y|X)\). In Machine Learning, it is known as discriminative learning.
LDA uses the full likelihood based on the joint distributions of \(x's\) and \(y's\), \(\text{Pr}(X, Y)\), whereas logistic regression was only using the distribution of \(y's\). It is known as generative learning.
Despite these differences, in practice, the results are often very similar.
Gaussian Naive Bayes assumes each \(\Sigma_k\) is diagonal:
\[ \begin{aligned} \delta_k(x) &\propto \log \left[ \pi_k \prod_{j=1}^p f_{kj}(x_j) \right] \\ &= -\frac{1}{2} \sum_{j=1}^p \left[ \frac{(x_j - \mu_{kj})^2}{\sigma_{kj}^2} + \log \sigma_{kj}^2 \right] + \log \pi_k \end{aligned} \]
Can be used for mixed feature vectors (qualitative and quantitative). If \(X_j\) is qualitative, replace \(f_{kj}(x_j)\) with the probability mass function (histogram) over discrete categories.
Key Point: Despite strong assumptions, naive Bayes often produces good classification results.
Explanation:
A diagonal covariance matrix is a special case of the covariance matrix where all off-diagonal elements are zero. This implies that the variables are uncorrelated.
General Form:
For \(p\) variables, a diagonal covariance matrix \(\Sigma\) is represented as:
\[ \Sigma = \begin{bmatrix} \sigma_1^2 & 0 & \cdots & 0 \\ 0 & \sigma_2^2 & \cdots & 0 \\ \vdots & \vdots & \ddots & \vdots \\ 0 & 0 & \cdots & \sigma_p^2 \end{bmatrix} \]
Properties:
Diagonal Elements (\(\sigma_i^2\)): Represent the variance of each variable \(X_i\).
Off-Diagonal Elements: All equal to zero (\(\text{Cov}(X_i, X_j) = 0\) for \(i \neq j\)), indicating no linear relationship between variables.
A diagonal covariance matrix assumes independence between variables. Each variable varies independently without influencing the others.
Commonly used in simpler models, such as Naive Bayes, where independence is assumed.
Logistic regression models \(\Pr(Y = k | X = x)\) directly, via the logistic function. Similarly, the multinomial logistic regression uses the softmax function. These all model the conditional distribution of \(Y\) given \(X\).
By contrast, generative models start with the conditional distribution of \(X\) given \(Y\), and then use Bayes formula to turn things around:
\[ \Pr(Y = k | X = x) = \frac{\pi_k f_k(x)}{\sum_{l=1}^{K} \pi_l f_l(x)}. \]
\[ f_k(x) = f_{k1}(x_1) \times f_{k2}(x_2) \times \cdots \times f_{kp}(x_p) \]
\[ \Pr(Y = k | X = x) = \frac{\pi_k \times f_{k1}(x_1) \times f_{k2}(x_2) \times \cdots \times f_{kp}(x_p)}{\sum_{l=1}^{K} \pi_l \times f_{l1}(x_1) \times f_{l2}(x_2) \times \cdots \times f_{lp}(x_p)} \]
Why the independence assumption?
Difficult to specify and model high-dimensional densities.
Much easier to specify one-dimensional densities.
Can handle mixed features:
Somewhat unrealistic but extremely useful in many cases.
Despite its simplicity, often shows good classification performance due to reduced variance.

This toy example demonstrates the working of the Naïve Bayes classifier for two classes (\(k = 1\) and \(k = 2\)) and three features (\(X_1, X_2, X_3\)). The goal is to compute the posterior probabilities \(\Pr(Y = 1 \mid X = x^*)\) and \(\Pr(Y = 2 \mid X = x^*)\) for a given observation \(x^* = (0.4, 1.5, 1)\).
The prior probabilities for each class are:
\(\hat{\pi}_1 = \hat{\pi}_2 = 0.5\)
For each feature (\(X_1, X_2, X_3\)), we estimate the class-conditional density functions:
\(\hat{f}_{11}(0.4) = 0.368 \\\)
\(\hat{f}_{12}(1.5) = 0.484 \\\)
\(\hat{f}_{13}(1) = 0.226 \\\)
\(\hat{f}_{21}(0.4) = 0.030 \\\)
\(\hat{f}_{22}(1.5) = 0.130 \\\)
\(\hat{f}_{23}(1) = 0.616 \\\)
\[ \hat{f}_k(x^*) = \prod_{j=1}^3 \hat{f}_{kj}(x_j^*) \]
\[ \hat{f}_{11}(0.4) = 0.368, \quad \hat{f}_{12}(1.5) = 0.484, \quad \hat{f}_{13}(1) = 0.226 \]
\[ \hat{f}_1(x^*) = 0.368 \times 0.484 \times 0.226 \approx 0.0402 \]
\[ \hat{f}_{21}(0.4) = 0.030, \quad \hat{f}_{22}(1.5) = 0.130, \quad \hat{f}_{23}(1) = 0.616 \]
\[ \hat{f}_2(x^*) = 0.030 \times 0.130 \times 0.616 \approx 0.0024 \]
\[ \Pr(Y = k \mid X = x^*) = \frac{\hat{\pi}_k \hat{f}_k(x^*)}{\sum_{k=1}^2 \hat{\pi}_k \hat{f}_k(x^*)} \]
For \(k = 1\): \[ \Pr(Y = 1 \mid X = x^*) = \frac{0.5 \times 0.0402}{(0.5 \times 0.0402) + (0.5 \times 0.0024)} \approx 0.944 \]
For \(k = 2\): \[ \Pr(Y = 2 \mid X = x^*) = \frac{0.5 \times 0.0024}{(0.5 \times 0.0402) + (0.5 \times 0.0024)} \approx 0.056 \]
Key Takeaways:
Naïve Bayes Assumption: The assumption of feature independence simplifies computation by allowing the class-conditional densities to be computed separately for each feature.
Posterior Probabilities: The posterior probability combines the prior (\(\pi_k\)) and the likelihood (\(\hat{f}_k(x^*)\)).
Classification: The observation \(x^*\) is classified as the class with the highest posterior probability (\(Y = 1\)).
Naïve Bayes classifier can be understood as a special case of a GAM.
\[ \begin{aligned} \log \left( \frac{\Pr(Y = k \mid X = x)}{\Pr(Y = K \mid X = x)} \right) &= \log \left( \frac{\pi_k f_k(x)}{\pi_K f_K(x)} \right) \\ &= \log \left( \frac{\pi_k \prod_{j=1}^p f_{kj}(x_j)}{\pi_K \prod_{j=1}^p f_{Kj}(x_j)} \right) \\ &= \log \left( \frac{\pi_k}{\pi_K} \right) + \sum_{j=1}^p \log \left( \frac{f_{kj}(x_j)}{f_{Kj}(x_j)} \right) \\ &= a_k + \sum_{j=1}^p g_{kj}(x_j), \end{aligned} \]
where \(a_k = \log \left( \frac{\pi_k}{\pi_K} \right)\) and \(g_{kj}(x_j) = \log \left( \frac{f_{kj}(x_j)}{f_{Kj}(x_j)} \right)\).
Hence, the Naïve Bayes model is a Generalized Additive Model (GAM):
Log-Odds of Posterior Probabilities
The Naïve Bayes classifier starts with the log-odds of the posterior probabilities:
\[ \log \left( \frac{\Pr(Y = k \mid X = x)}{\Pr(Y = K \mid X = x)} \right) \]
This is the log of the ratio of the probabilities of class \(k\) and a reference class \(K\), given the feature vector \(X = x\).
Bayes’ Theorem
Using Bayes’ theorem, the posterior probabilities can be expressed as:
\[ \log \left( \frac{\Pr(Y = k \mid X = x)}{\Pr(Y = K \mid X = x)} \right) = \log \left( \frac{\pi_k f_k(x)}{\pi_K f_K(x)} \right) \]
Naïve Bayes Assumption
The Naïve Bayes assumption states that features are conditionally independent given the class:
\[ f_k(x) = \prod_{j=1}^p f_{kj}(x_j) \]
Substituting this into the equation:
\[ \log \left( \frac{\pi_k f_k(x)}{\pi_K f_K(x)} \right) = \log \left( \frac{\pi_k \prod_{j=1}^p f_{kj}(x_j)}{\pi_K \prod_{j=1}^p f_{Kj}(x_j)} \right) \]
Separate the Terms
The terms can now be separated:
\[ \log \left( \frac{\pi_k \prod_{j=1}^p f_{kj}(x_j)}{\pi_K \prod_{j=1}^p f_{Kj}(x_j)} \right) = \log \left( \frac{\pi_k}{\pi_K} \right) + \sum_{j=1}^p \log \left( \frac{f_{kj}(x_j)}{f_{Kj}(x_j)} \right) \]
Additive Form
Define:
\[ a_k = \log \left( \frac{\pi_k}{\pi_K} \right), \quad g_{kj}(x_j) = \log \left( \frac{f_{kj}(x_j)}{f_{Kj}(x_j)} \right) \]
The equation becomes:
\[ \log \left( \frac{\Pr(Y = k \mid X = x)}{\Pr(Y = K \mid X = x)} \right) = a_k + \sum_{j=1}^p g_{kj}(x_j) \]
Linear regression with response bikers: number of hourly users in the bikeshare program in Washington, DC.
| Predictor | Coefficient | Std. error | z-statistic | p-value |
|---|---|---|---|---|
| Intercept | 73.60 | 5.13 | 14.34 | 0.00 |
| workingday | 1.27 | 1.78 | 0.71 | 0.48 |
| temp | 157.21 | 10.26 | 15.32 | 0.00 |
| weathersit \(cloudy/misty\) | -12.89 | 1.96 | -6.56 | 0.00 |
| weathersit \(light rain/snow\) | -66.49 | 2.97 | -22.43 | 0.00 |
| weathersit \(heavy rain/snow\) | -109.75 | 76.67 | -1.43 | 0.15 |

bikers, is always positive.log(bikers) alleviates this, but is not a good solution. It has its own problems: e.g. predictions are on the wrong scale, and some counts are zero!Poisson distribution is useful for modeling counts:
\[ Pr(Y = k) = \frac{e^{-\lambda} \lambda^k}{k!}, \, \text{for } k = 0, 1, 2, \ldots \]
Mean/variance relationship: \(\lambda = \mathbb{E}(Y) = \text{Var}(Y)\) i.e., there is a mean/variance dependence. When the mean is higher, the variance is higher.
Model with Covariates:
\[ \log(\lambda(X_1, \ldots, X_p)) = \beta_0 + \beta_1 X_1 + \cdots + \beta_p X_p \]
Or equivalently:
\[ \lambda(X_1, \ldots, X_p) = e^{\beta_0 + \beta_1 X_1 + \cdots + \beta_p X_p} \]
Automatic positivity: The model ensures that predictions are non-negative by construction.
| Coefficient | Std. error | z-statistic | p-value | |
|---|---|---|---|---|
| Intercept | 4.12 | 0.01 | 683.96 | 0.00 |
| workingday | 0.01 | 0.00 | 7.50 | 0.00 |
| temp | 0.79 | 0.01 | 68.43 | 0.00 |
| weathersit \(cloudy/misty\) | -0.08 | 0.00 | -34.53 | 0.00 |
| weathersit \(light rain/snow\) | -0.58 | 0.00 | -141.91 | 0.00 |
| weathersit \(heavy rain/snow\) | -0.93 | 0.17 | -5.55 | 0.00 |

Note: in this case, the variance is somewhat larger than the mean — a situation known as overdispersion. As a result, the p-values may be misleadingly small.
\[ \eta(\mathbb{E}(Y|X_1, X_2, \ldots, X_p)) = \beta_0 + \beta_1 X_1 + \cdots + \beta_p X_p. \]
The link functions for linear, logistic, and Poisson regression are \(\eta(\mu) = \mu\), \(\eta(\mu) = \log(\mu / (1 - \mu))\), \(\eta(\mu) = \log(\mu)\), respectively.
Each GLM has a characteristic variance function.
The models are fit by maximum likelihood, and model summaries are produced using glm() in R.
Other GLMs include Gamma, Negative-binomial, Inverse Gaussian, and more.
Key Concepts:
Practical Insights
Predictive Analytics