
Model Selection and Regularization
Recall the linear model
\[ Y = \beta_0 + \beta_1 X_1 + \cdots + \beta_p X_p + \epsilon. \]
In the lectures that follow, we consider some approaches for extending the linear model framework. We will generalize the linear model in order to accommodate non-linear, but still additive, relationships.
In the lectures covering Chapter 8, we consider even more general non-linear models.
Despite its simplicity, the linear model has distinct advantages in terms of its interpretability and often shows good predictive performance.
Hence we discuss in this lecture some ways in which the simple linear model can be improved, by replacing ordinary least squares fitting with some alternative fitting procedures.
Prediction Accuracy: especially when \(p > n\), to control the variance.
Model Interpretability: By removing irrelevant features — that is, by setting the corresponding coefficient estimates to zero — we can obtain a model that is more easily interpreted. We will present some approaches for automatically performing feature selection.
Subset Selection. We identify a subset of the \(p\) predictors that we believe to be related to the response. We then fit a model using least squares on the reduced set of variables.Best Subset Selection, Foward Selection, and Backwards Selection are the main techniques here.
Shrinkage. We fit a model involving all \(p\) predictors, but the estimated coefficients are shrunken towards zero relative to the least squares estimates. This shrinkage (also known as regularization) has the effect of reducing variance and can also perform variable selection. Ridge Regression and Lasso are the main techniques here.
Dimension Reduction. We project the \(p\) predictors into a \(M\)-dimensional subspace, where \(M < p\). This is achieved by computing \(M\) different linear combinations, or projections, of the variables. Then these \(M\) projections are used as predictors to fit a linear regression model by least squares. Principal Components Regression and Partial Least Squares are the main techniques here.
The core idea is to identify a simpler model that includes only a subset of the \(P\) available predictors, thereby improving interpretability and potentially enhancing predictive performance.
To implement best subset selection systematically, we consider every possible combination of predictors and evaluate each resulting model. The process begins with the null model (\(M_0\)), which includes no predictors and only an intercept, meaning it predicts the sample mean for all observations. From there, models are incrementally built by incorporating different subsets of predictors, ultimately selecting the model that optimally balances predictive accuracy and complexity. Here are the steps:
Let \(\mathcal{M}_0\) denote the null model, which contains no predictors. This model simply predicts the sample mean for each observation.
For \(k = 1, 2, \ldots, p\):
Fit all \(\binom{p}{k}\) models, “\(p\) choose \(k\) models”, that contain exactly \(k\) predictors. \(\binom{p}{k} = \frac{p!}{k!(p-k)!}\)
Pick the best among these \(\binom{p}{k}\) models, and call it \(\mathcal{M}_k\). Here best is defined as having the smallest Residual Sum of Squares (RSS), or equivalently the largest \(R^2\).
Select a single best model from among \(\mathcal{M}_0, \ldots, \mathcal{M}_p\) using cross-validated prediction error, \(C_p\) (AIC), BIC, or adjusted \(R^2\). The goal is to choose the model with the smallest test error, not the smallest training error.

For each possible model containing a subset of the ten predictors in the Credit data set, the Residual Sum of Squares (RSS) and \(R^2\) are displayed. The red frontier tracks the best model for a given number of predictors, according to RSS and \(R^2\).
Though the data set contains only ten predictors, the x-axis ranges from 1 to 11, since one of the variables is categorical and takes on three values, leading to the creation of two dummy variables.
The reason that there’s a lot of dots in this picture is because there’s a lot of possible sub models given 10 total predictors. We have \(2^{p} = 2^{10}\approx 1,000\) subsets.
The number \(2^p\) arises because each predictor (out of \(p\) predictors) can either be included or excluded from a subset model. This binary decision for each predictor gives \(2\) choices (include or exclude). When there are \(p\) predictors, the total number of possible subsets (or models) is calculated as \(2^p\).
The same ideas apply to other types of models, such as logistic regression.
When dealing with other type of models, instead of the RSS, we look into the deviance (D), which is commonly used in generalized linear models. The deviance is calculated as:
\[ D = -2 \cdot \log L_{\text{max}} \]
where:
This formula allows the deviance to serve as a measure of goodness of fit, analogous to the residual sum of squares (RSS) in linear regression, but applicable to a broader class of models.
For computational reasons, best subset selection cannot be applied with very large \(p\).
Best subset selection may also suffer from statistical problems when \(p\) is large: larger the search space, the higher the chance of finding models that look good on the training data, even though they might not have any predictive power on future data.
Thus an enormous search space can lead to overfitting and high variance of the coefficient estimates. For the authors of the book, it is not recommended to use the best subset approach if you have more than 20 predictors.
For both of these reasons, stepwise methods, which explore a far more restricted set of models (\(p^2\)), are attractive alternatives to best subset selection.
Forward stepwise selection begins with a model containing no predictors, and then adds predictors to the model, one-at-a-time, until all of the predictors are in the model.
In particular, at each step the variable that gives the greatest additional improvement to the fit is added to the model.
Let \(\mathcal{M}_0\) denote the null model, which contains no predictors.
For \(k = 0, \ldots, p - 1\):
2.1 Consider all \(p - k\) models that augment the predictors in \(\mathcal{M}_k\) with one additional predictor. This is different from what we were doing in in the best subset selection case. Here do not look at every possible model containing \(p\) predictors. Instead, we are just looking at every possible model that contains one more predictor than \(M_{k-1}\).
2.2 Choose the best among these \(p - k\) models, and call it \(\mathcal{M}_{k+1}\). Here best is defined as having smallest RSS or highest \(R^2\).
Select a single best model from among \(\mathcal{M}_0, \ldots, \mathcal{M}_p\) using cross-validated prediction error, \(C_p\) (AIC), BIC, or adjusted \(R^2\).
\[ p + (p - 1) + (p - 2) + \dots + 1 = \frac{p(p + 1)}{2} \]
For large \(p\), the term \(\frac{p(p + 1)}{2}\) is dominated by \(\frac{p^2}{2}\). Thus, the computational cost is approximately proportional to \(p^2\).
It is not guaranteed to find the best possible model out of all \(2^p\) models containing subsets of the \(p\) predictors.
The first four selected models for best subset selection and forward stepwise selection on the Credit data set.
| # Variables | Best subset | Forward stepwise |
|---|---|---|
| One | rating | rating |
| Two | rating, income | rating, income |
| Three | rating, income, student | rating, income, student |
| Four | cards, income, student, limit | rating, income, student, limit |
The first three models are identical but the fourth models differ.
This discrepancy happens because there is correlation between features.
Stepwise selection is a computationally efficient alternative to best subset selection in model building, especially with large predictor sets.
Computational Efficiency: Stepwise selection significantly reduces the number of models evaluated, making it feasible for larger datasets. This is essential in modern data analysis, where predictors can number in the thousands.
Overfitting Risks: With best subset selection, the risk of overfitting increases as the number of predictors grows, which can lead to poor performance on unseen data. This highlights the importance of model validation techniques.
Model Nesting: Forward stepwise selection builds models incrementally, ensuring that each new model is a superset of the previous one, which helps maintain a streamlined search process for the best predictors.
Deviance vs. RSS: Understanding the difference in metrics like deviance and residual sum of squares is crucial for accurately assessing model fit across various types of regression analyses.
Practical Limits: Most statistical packages struggle with subset selection beyond 30-40 predictors, indicating the need for streamlined methods like stepwise selection in high-dimensional contexts.
Model Comparison: Forward stepwise selection may yield different models than best subset selection, emphasizing the need for careful evaluation of model performance on independent datasets.
Correlation Effects: The discrepancies between the two methods arise from correlations among predictors, showcasing the intricate dynamics of variable selection in regression modeling.
Like forward stepwise selection, backward stepwise selection provides an efficient alternative to best subset selection.
However, unlike forward stepwise selection, it begins with the full least squares model containing all \(p\) predictors, and then iteratively removes the least useful predictor, one-at-a-time.
Let \(\mathcal{M}_p\) denote the full model, which contains all \(p\) predictors.
For \(k = p, p - 1, \ldots, 1\):
2.1 Consider all \(k\) models that contain all but one of the predictors in \(\mathcal{M}_k\), for a total of \(k - 1\) predictors.
2.2 Choose the best among these \(k\) models, and call it \(\mathcal{M}_{k-1}\). Here best is defined as having smallest RSS or highest \(R^2\).
Select a single best model from among \(\mathcal{M}_0, \ldots, \mathcal{M}_p\) using cross-validated prediction error, \(C_p\) (AIC), BIC, or adjusted \(R^2\).
Like forward stepwise selection, the backward selection approach searches through only \(1 + p(p+1)/2\) models, and so can be applied in settings where \(p\) is too large to apply best subset selection.
Like forward stepwise selection, backward stepwise selection is not guaranteed to yield the best model containing a subset of the \(p\) predictors.
Backward selection requires that the number of samples \(n\) is larger than the number of variables \(p\) (so that the full model can be fit). In contrast, forward stepwise can be used even when \(n < p\), and so is the only viable subset method when \(p\) is very large.
Backward stepwise selection removes predictors from a full model to improve efficiency in model selection, contrasting with forward stepwise selection.
Methodology Contrast: Backward stepwise selection is an efficient alternative to forward selection, emphasizing the removal of predictors rather than their addition. This reversal highlights different strategies in model optimization.
Model Evaluation: The approach assesses the least impactful predictors, ensuring that model performance remains stable as predictors are eliminated, which is crucial for maintaining predictive accuracy.
Computational Efficiency: Backward stepwise selection dramatically reduces computational load compared to best subset selection, making it a suitable option for larger datasets.
Observational Requirement: This method necessitates that the number of observations is greater than the number of predictors, ensuring that a least squares model can be appropriately fitted, which is a critical consideration in practical applications.
Training vs. Test Error: Relying solely on training error metrics like RSS and \(R^2\)can lead to overfitting, indicating the need for broader evaluation methods to predict future performance.
Model Selection Techniques: Utilizing techniques like cross-validation, AIC, or BIC for model selection can help mitigate the risks associated with simply opting for models with the best training error.
Outcome Consistency: While backward stepwise may not find the absolute best model, it can produce models that perform well on unseen data, demonstrating its practical utility in predictive modeling.
The model containing all of the predictors will always have the smallest RSS and the largest \(R^2\), since these quantities are related to the training error.
We wish to choose a model with low test error, not a model with low training error. Recall that training error is usually a poor estimate of test error.
Therefore, RSS and \(R^2\) are not suitable for selecting the best model among a collection of models with different numbers of predictors.
Indirect: We can indirectly estimate test error by making an adjustment to the training error to account for the bias due to overfitting.
Direct: We can directly estimate the test error, using either a validation set approach or a cross-validation approach, as discussed in previous lectures.
These techniques adjust the training error for the model size, and can be used to select among a set of models with different numbers of variables.
The figure displays \(C_p\), BIC, and adjusted \(R^2\) for the best model of each size produced by best subset selection on the Credit data set.
Mallows’ \(C_p\) balances model fit and model complexity:
\[ C_p = \frac{1}{n} \left( \text{RSS} + 2d\hat{\sigma}^2 \right) \]
where:
Explanation
Decision: The lowest, the better!
The Akaike Information Criteria (AIC) criterion is defined for a large class of models fit by maximum likelihood:
\[ \text{AIC} = -2 \log L + 2 \cdot d, \]
where \(L\) is the maximized value of the likelihood function for the estimated model.
This is the Bayesian Information Criterion (BIC):
\[ \text{BIC} = \frac{1}{n} \left( \text{RSS} + \log(n)d\hat{\sigma}^2 \right). \]
Like \(C_p\), the BIC will tend to take on a small value for a model with a low test error, and so generally we select the model that has the lowest BIC value.
Notice that BIC replaces the \(2d\hat{\sigma}^2\) used by \(C_p\) with a \(\log(n)d\hat{\sigma}^2\) term, where \(n\) is the number of observations.
Since \(\log n > 2\) for any \(n > 7\), the BIC statistic generally places a heavier penalty on models with many variables, and hence results in the selection of smaller models than \(C_p\) or AIC.
For a least squares model with \(d\) variables, the adjusted \(R^2\) statistic is calculated as
\[ \text{Adjusted } R^2 = 1 - \frac{\text{RSS}/(n - d - 1)}{\text{TSS}/(n - 1)}. \]
where TSS is the total sum of squares, \(TSS = \Sigma_i^n(y_i - \bar{y})^2\).
Unlike \(C_p\), AIC, and BIC, for which a small value indicates a model with a low test error, a large value of adjusted \(R^2\) indicates a model with a small test error.
Maximizing the adjusted \(R^2\) is equivalent to minimizing \(\frac{\text{RSS}}{n - d - 1}\). While RSS always decreases as the number of variables in the model increases, \(\frac{\text{RSS}}{n - d - 1}\) may increase or decrease, due to the presence of \(d\) in the denominator.
Unlike the \(R^2\) statistic, the adjusted \(R^2\) statistic pays a price for the inclusion of unnecessary variables in the model.
Estimating test error for models involves adjusting training error or using direct methods like cross-validation. Tools like CP, AIC, BIC, and adjusted R-squared help select optimal models.
Test Error Estimation: Accurate test error estimation is vital for model evaluation. It helps choose the best model among multiple options, ensuring reliability in predictions.
Indirect vs. Direct Methods: Understanding both indirect (adjusting training error) and direct (cross-validation) methods provides flexibility in model evaluation, catering to different scenarios in data analysis.
Model Selection Criteria: \(C_p\), AIC, BIC, and adjusted \(R^2\) serve as essential criteria for model selection. They help quantify model performance and complexity, aiding in decision-making.
Minimizing \(C_p\) and BIC: Aiming for lower \(C_p\) and BIC values suggests a more parsimonious model, which is often preferred for its simplicity and interpretability while still capturing the necessary relationships.
Cross-Validation Versatility: Cross-validation is a powerful tool applicable to a wide range of models, including non-linear ones, making it a preferred method for estimating test error in various contexts.
Adjusted \(R^2\) Utility: Unlike traditional \(R^2\), adjusted \(R^2\) provides a way to compare models with differing numbers of predictors, addressing the limitations of model evaluation in regression analysis.
Simplicity Preference: Favoring simpler models with fewer predictors can lead to better generalization and reduced risk of overfitting, aligning with the principle of Occam’s Razor in statistical modeling.
Each of the procedures returns a sequence of models \(\mathcal{M}_k\) indexed by model size \(k = 0, 1, 2, \ldots\). Our job here is to select \(\hat{k}\). Once selected, we will return model \(\mathcal{M}_{\hat{k}}\).
We compute the validation set error or the cross-validation error for each model \(\mathcal{M}_k\) under consideration, and then select the \(k\) for which the resulting estimated test error is smallest.
This procedure has an advantage relative to AIC, BIC, \(C_p\), and adjusted \(R^2\), in that it provides a direct estimate of the test error, and doesn’t require an estimate of the error variance \(\sigma^2\).
It can also be used in a wider range of model selection tasks, even in cases where it is hard to pinpoint the model degrees of freedom (e.g., the number of predictors in the model) or hard to estimate the error variance \(\sigma^2\).

The validation errors were calculated by randomly selecting three-quarters of the observations as the training set, and the remainder as the validation set.
The cross-validation errors were computed using \(k = 10\) folds. In this case, the validation and cross-validation methods both result in a six-variable model.
However, all three approaches suggest that the four-, five-, and six-variable models are roughly equivalent in terms of their test errors.
In this setting, we can select a model using the one-standard-error rule.
Validation and cross-validation help select the best model size by estimating prediction error without needing sigma squared or the number of parameters.
Model Selection: Validation and cross-validation provide direct methods for estimating prediction error, making them essential for model selection. This ensures the chosen model performs well on unseen data.
Error Estimation: By dividing data into training and validation sets, we can effectively estimate how well a model will generalize, leading to more robust predictions in practice.
Avoiding Estimation Challenges: In high-dimensional settings, traditional methods for estimating sigma squared and the number of parameters (\(d\)) can be unreliable. Cross-validation mitigates these concerns, simplifying the model selection process.
Simplicity Preference: The one standard error rule encourages selecting simpler models that perform nearly as well as the best, enhancing interpretability and reducing overfitting.
Iterative Evaluation: Cross-validation’s iterative nature allows for more reliable error estimates by using multiple data partitions, thus improving the stability of model evaluations.
BIC vs. AIC: BIC’s stronger penalty for model complexity often results in smaller models compared to AIC, which can lead to different model selection outcomes.
Evolving Challenges: The increasing complexity of data in fields like high-dimensional statistics presents ongoing challenges, propelling research and innovation in statistical methodologies.
The subset selection methods use least squares to fit a linear model that contains a subset of the predictors.
As an alternative, we can fit a model containing all \(p\) predictors using a technique that constrains or regularizes the coefficient estimates, or equivalently, that shrinks the coefficient estimates towards zero.
It may not be immediately obvious why such a constraint should improve the fit, but it turns out that shrinking the coefficient estimates can significantly reduce their variance.
Recall that the least squares fitting procedure estimates \(\beta_0, \beta_1, \ldots, \beta_p\) using the values that minimize
\[ \text{RSS} = \sum_{i=1}^n \left( y_i - \beta_0 - \sum_{j=1}^p \beta_j x_{ij} \right)^2. \]
\[ \sum_{i=1}^n \left( y_i - \beta_0 - \sum_{j=1}^p \beta_j x_{ij} \right)^2 + \lambda \sum_{j=1}^p \beta_j^2 = \text{RSS} + \lambda \sum_{j=1}^p \beta_j^2, \]
where \(\lambda \geq 0\) is a tuning parameter, to be determined separately.
As with least squares, ridge regression seeks coefficient estimates that fit the data well, by making the RSS small.
However, the second term, \(\lambda \sum_j \beta_j^2\), called a shrinkage penalty, is small when \(\beta_1, \ldots, \beta_p\) are close to zero, and so it has the effect of shrinking the estimates of \(\beta_j\) towards zero.
The tuning parameter \(\lambda\) serves to control the relative impact of these two terms on the regression coefficient estimates.
Selecting a good value for \(\lambda\) is critical; cross-validation is used for this.

In the left-hand panel, each curve corresponds to the ridge regression coefficient estimate for one of the ten variables, plotted as a function of \(\lambda\). As \(\lambda\) increases, it pushes the coefficients towards zero.
The right-hand panel displays the same ridge coefficient estimates as the left-hand panel, but instead of displaying \(\lambda\) on the \(x\)-axis, we now display \(\|\hat{\beta}_\lambda^R\|_2 / \|\hat{\beta}\|_2\), where \(\hat{\beta}\) denotes the vector of least squares coefficient estimates.
The notation \(\|\beta\|_2\) denotes the \(\ell_2\) norm (pronounced “ell 2”) of a vector, and is defined as \(\|\beta\|_2 = \sqrt{\sum_{j=1}^p \beta_j^2}\).
In the right-hand panel, when \(\|\hat{\beta}_\lambda^R\|_2 / \|\hat{\beta}\|_2 = 1\), \(\lambda = 0\).
The standard least squares coefficient estimates are scale equivariant: multiplying \(X_j\) by a constant \(c\) simply leads to a scaling of the least squares coefficient estimates by a factor of \(1/c\). In other words, regardless of how the \(j\)th predictor is scaled, \(X_j \hat{\beta}_j\) will remain the same.
In contrast, the ridge regression coefficient estimates can change substantially when multiplying a given predictor by a constant, due to the sum of squared coefficients term in the penalty part of the ridge regression objective function.
Therefore, it is best to apply ridge regression after standardizing the predictors, using the formula
\[ \tilde{x}_{ij} = \frac{x_{ij}}{\sqrt{\frac{1}{n} \sum_{i=1}^n (x_{ij} - \bar{x}_j)^2}} \]
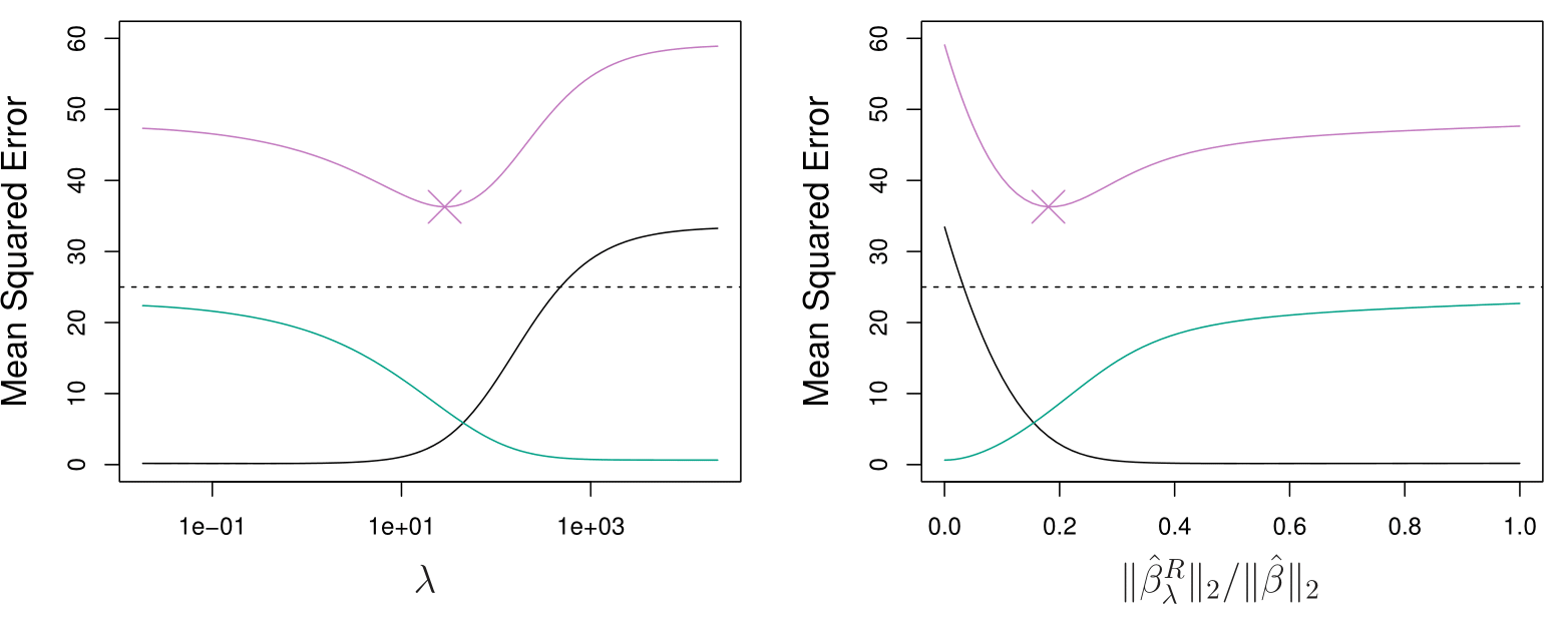
The Bias-Variance Tradeoff
Simulated data with \(n = 50\) observations, \(p = 45\) predictors, all having nonzero coefficients.
Squared bias (black), variance (green), and test mean squared error (purple) for the ridge regression predictions on a simulated data set, as a function of \(\lambda\) and \(\|\hat{\beta}_\lambda^R\|_2 / \|\hat{\beta}\|_2\).
The horizontal dashed lines indicate the minimum possible MSE. The purple crosses indicate the ridge regression models for which the MSE is smallest.
Shrinkage methods like Ridge regression and Lasso use penalties to shrink coefficients towards zero, improving model performance, especially with large datasets.
Shrinkage Techniques: Ridge regression and Lasso are modern approaches to regularization, balancing model fit and complexity. Shrinking coefficients helps mitigate overfitting, particularly in high-dimensional data.
Tuning Parameter Lambda: The choice of Lambda is critical; it determines the strength of the penalty. Using cross-validation to optimize this parameter is essential for achieving the best model performance.
Bias-Variance Tradeoff: Ridge regression effectively controls variance without significantly increasing bias, thereby minimizing mean squared error. This tradeoff is vital for model accuracy.
Large Datasets: As datasets grow in size and complexity, shrinkage methods become increasingly relevant. They are designed to handle situations where the number of predictors can exceed the number of observations.
Importance of Scaling: Unlike least squares, the performance of Ridge regression is sensitive to the scale of the predictors. Standardizing variables ensures comparability and effectiveness of the shrinkage.
Continuous Shrinkage: Ridge regression produces coefficients that are close to zero but rarely exactly zero, which differs from Lasso. This characteristic can be advantageous for retaining all predictors in the model.
Current Research Trends: Shrinkage methods are a hot topic in statistical research, with ongoing developments aimed at enhancing their effectiveness and applicability across various fields.
Ridge regression does have one obvious disadvantage: unlike subset selection, which will generally select models that involve just a subset of the variables, ridge regression will include all \(p\) predictors in the final model.
The Lasso, first published in 1996 by Rob Tibshirani, one of the authors of the book, is an alternative to ridge regression that overcomes this disadvantage. The lasso coefficients, \(\hat{\beta}^L_\lambda\), minimize the quantity
\[ \sum_{i=1}^n \left( y_i - \beta_0 - \sum_{j=1}^p \beta_j x_{ij} \right)^2 + \lambda \sum_{j=1}^p |\beta_j| = RSS + \lambda \sum_{j=1}^p |\beta_j|. \]
As with ridge regression, the lasso shrinks the coefficient estimates towards zero.
However, in the case of the lasso, the \(\ell_1\) penalty has the effect of forcing some of the coefficient estimates to be exactly equal to zero when the tuning parameter \(\lambda\) is sufficiently large.
Hence, much like best subset selection, the lasso performs variable selection. It is a combination of shirinkage and selection of variables.
We say that the lasso yields sparse models — that is, models that involve only a subset of the variables.
As in ridge regression, selecting a good value of \(\lambda\) for the lasso is critical; cross-validation is again the method of choice.
Why is it that the lasso, unlike ridge regression, results in coefficient estimates that are exactly equal to zero?
One can show that the lasso and ridge regression coefficient estimates solve the problems (equivalent to Lagrange formulations):
\[ \text{minimize}_{\beta} \sum_{i=1}^{n} \left( y_i - \beta_0 - \sum_{j=1}^{p} \beta_j x_{ij} \right)^2 \quad \text{subject to} \quad \sum_{j=1}^{p} |\beta_j| \leq s \]
and
\[ \text{minimize}_{\beta} \sum_{i=1}^{n} \left( y_i - \beta_0 - \sum_{j=1}^{p} \beta_j x_{ij} \right)^2 \quad \text{subject to} \quad \sum_{j=1}^{p} \beta_j^2 \leq s, \]
respectively.
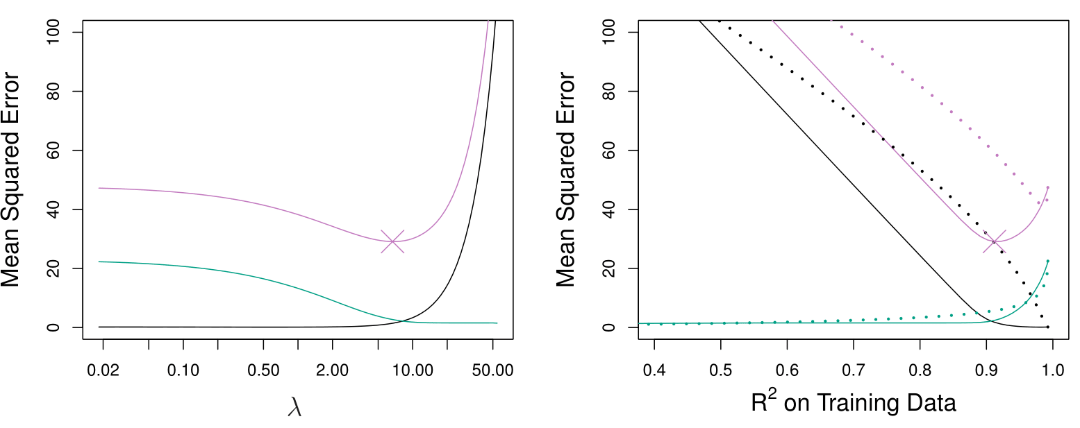
This picture helps to explain why the lasso gives sparsity:
Simulated data with \(n = 50\) observations, \(p = 45\) predictors, all having nonzero coefficients.
Left: Lasso: Plots of squared bias (black), variance (green), and test MSE (purple) for the lasso on simulated data set.
Right: Comparison of squared bias, variance, and test MSE between lasso (solid) and ridge (dashed). Both are plotted against their \(R^2\) on the training data, as a common form of indexing. The crosses in both plots indicate the lasso model for which the MSE is smallest.
Left: Plots of squared bias (black), variance (green), and test MSE (purple) for the lasso. The simulated data equals to the one used before, except that now only two predictors are related to the response.
Right: Comparison of squared bias, variance, and test MSE between lasso (solid) and ridge (dashed). Both are plotted against their \(R^2\) on the training data, as a common form of indexing. The crosses in both plots indicate the lasso model for which the MSE is smallest.
These two examples illustrate that neither ridge regression nor the lasso will universally dominate the other.
In general, one might expect the lasso to perform better when the response is a function of only a relatively small number of predictors.
However, the number of predictors that is related to the response is never known a priori for real data sets.
A technique such as cross-validation can be used in order to determine which approach is better on a particular data set.
The Lasso regression technique improves upon ridge regression by both shrinking coefficients and performing variable selection, setting some coefficients to zero.
Lasso vs. Ridge: Lasso regression not only shrinks coefficients but also sets some to zero, enabling simpler models through variable selection. This property makes it particularly valuable in high-dimensional settings where many variables may be irrelevant.
\(L_1\) vs. \(L_2\) Penalty: The \(L_1\) penalty used in Lasso creates a constraint that promotes sparsity, while the \(L_2\) penalty in ridge regression tends to retain all variables with smaller coefficients. This difference is crucial for effective model building.
Sparsity: The concept of sparsity refers to models that only include a small subset of variables. Sparse models are easier to interpret and can enhance predictive performance when only a few predictors are relevant.
Computational Advances: Recent improvements in computational power and techniques in convex optimization have made applying Lasso feasible even on large datasets, broadening its applicability across various fields.
Real-World Applications: In situations like medical diagnostics, where finding a minimal number of significant predictors is vital, Lasso provides a practical solution by efficiently identifying key variables among thousands of measurements.
Choosing Lambda: The tuning parameter lambda is critical; cross-validation is typically used to determine its optimal value, balancing model complexity and predictive accuracy.
Model Performance: The effectiveness of Lasso and ridge regression varies based on the underlying data structure. Lasso performs better with sparse true models, while ridge regression may be more effective when many predictors are significant.
Left: Cross-validation errors that result from applying ridge regression to the Credit data set with various values of \(\lambda\). \(\lambda = 0.05\) minimizes the cross-validation error.
Right: The coefficient estimates as a function of \(\lambda\). The vertical dashed line indicates the value of \(\lambda\) selected by cross-validation.
Left: Ten-fold cross-validation MSE for the lasso, applied to the sparse simulated data set.
Right: The corresponding lasso coefficient estimates are displayed. The vertical dashed lines indicate the lasso fit for which the cross-validation error is smallest.
Selecting the tuning parameter (lambda) for ridge regression and lasso is crucial, as it significantly influences model performance. Cross-validation is an effective method for this selection.
Importance of Lambda: The tuning parameter lambda significantly influences the model’s complexity and overall performance. Choosing lambda wisely is essential for achieving the desired balance between bias and variance.
Cross-validation as a solution: Cross-validation provides a robust framework for assessing model performance across different lambda values without needing to know the exact number of parameters, making it a practical choice for tuning.
Degree of freedom confusion: In ridge regression, even when coefficients are shrunk, counting parameters can be misleading, as all variables remain included in the model.
Regularization trade-offs: The process of regularization through ridge and lasso not only simplifies models but also introduces nuanced definitions of model complexity, changing our understanding of ‘degrees of freedom.’
Error analysis via curves: Cross-validation curves reveal how model errors fluctuate with lambda, helping visualize optimal tuning points.
Lasso’s precision: Lasso regression demonstrates its strength in feature selection, effectively pinpointing relevant variables while ignoring the irrelevant ones, enhancing interpretability.
The methods that we have discussed so far have involved fitting linear regression models, via least squares or a shrunken approach, using the original predictors, \(X_1, X_2, \ldots, X_p\).
We now explore a class of approaches that transform the predictors and then fit a least squares model using the transformed variables. We will refer to these techniques as dimension reduction methods.
\[ Z_m = \sum_{j=1}^p \phi_{mj} X_j \quad \text{(1)} \]
for some constants \(\phi_{m1}, \ldots, \phi_{mp}\).
\[ y_i = \theta_0 + \sum_{m=1}^M \theta_m z_{im} + \epsilon_i, \quad i = 1, \ldots, n, \quad \text{(2)} \]
using ordinary least squares.
\[ \sum_{m=1}^M \theta_m z_{im} = \sum_{m=1}^M \theta_m \sum_{j=1}^p \phi_{mj} x_{ij} = \sum_{j=1}^p \sum_{m=1}^M \theta_m \phi_{mj} x_{ij} = \sum_{j=1}^p \beta_j x_{ij}, \] where
\[ \beta_j = \sum_{m=1}^M \theta_m \phi_{mj}. \quad \text{(3)} \]
Hence model (2) can be thought of as a special case of the original linear regression model.
Dimension reduction serves to constrain the estimated \(\beta_j\) coefficients, since now they must take the form (3).
Can win in the bias-variance tradeoff.
Dimension reduction transforms original predictors into fewer linear combinations, improving model fitting while maintaining low bias and variance.
Efficiency in Modeling: Dimension reduction allows for a simpler model with fewer predictors, leading to potentially better performance without losing significant information. This method is advantageous in high-dimensional datasets.
Construction of New Predictors: By creating new predictors through linear combinations, we can capture essential relationships in the data while reducing complexity, which may help in enhancing interpretability.
Bias-Variance Trade-off: This approach effectively manages the bias-variance trade-off, leading to models with lower bias and variance compared to using all original features, which is crucial for better generalization to unseen data.
Use of Least Squares: While retaining the least squares fitting method, this approach modifies the predictor space, allowing for a fresh perspective on regression problems and leading to potentially improved outcomes.
Relation to Ridge and Lasso: Although dimension reduction shares similarities with Ridge and Lasso in terms of model fitting, it introduces unique constraints on coefficients, which can lead to different insights about the data.
Importance of Dimensions: The effectiveness of dimension reduction hinges on the condition that \(M\) (new predictors) is less than \(P\) (original predictors). If \(M = P\), the method reduces to standard least squares, negating its advantages.
Innovation in Coefficient Form: The requirement for coefficients to adopt a specific structure in dimension reduction can provide insights into the relationships among predictors, enhancing model interpretability and utility.
By far the most famous dimension reduction approach. It involves a two-step procedure:
The first principal component is that (normalized) linear combination of the variables with the largest variance.
The second principal component has the largest variance, subject to being uncorrelated with the first.
And so on.
Hence with many correlated original variables, we replace them with a small set of principal components that capture their joint variation.
The intuition is that if you have a data set with 45 variables and compute a few principal components, those might capture most of the variation in the data.
The population size (pop) and ad spending (ad) for 100 different cities are shown as purple circles. The green solid line indicates the first principal component, and the blue dashed line indicates the second principal component.
Note that these two principal components are uncorrelated!

A subset of the advertising data.
Left: The first principal component, chosen to minimize the sum of the squared perpendicular distances to each point, is shown in green. These distances are represented using the black dashed line segments.
Right: The left-hand panel has been rotated so that the first principal component lies on the x-axis.
Plots of the first principal component scores \(z_{i1}\) versus pop and ad. The relationships are strong.
We can visualize each principal component by plotting it against the original variables, such as population and ad spending.
We observe that the first principal component is highly correlated with both population and ad spending. This indicates that the first principal component effectively captures the variability in these two variables, summarizing the data in a meaningful way.
This suggests a valuable insight: instead of using the original variables (population and ad spending) directly, we can use the first principal component as a single, simplified predictor. We have the assumption that a linear combination of the predictors that has high variance is probably going to be associated with the response.
Plots of the second principal component scores \(z_{i2}\) versus pop and ad. The relationships are weak.
PCR was applied to two simulated data sets. The black, green, and purple lines correspond to squared bias, variance, and test mean squared error, respectively.
Left: Simulated data with \(n= 50\) observations, \(p= 45\) predictors. The plot shows that a model with \(\approx 18\) principal components can provide a good result.
Right: Simulated data with \(n= 50\) observations, \(p= 45\) predictors, except that now only two predictors are related to the response. The plot shows that a model with \(\approx 25\) principal components can provide a good result.
Left: PCR standardized coefficient estimates on the Credit data set for different values of \(M\).
Right: The 10-fold cross-validation MSE obtained using PCR, as a function of \(M\). For each of the models we can see the cross-validated mean squared error. Here we have disappointing result. If we pick a model for which the mean squared error is as small as possible, here the mean squared error is really as small as possible when we have a model with 10 or 11 components. However, in our dataset \(M = 11\) is going to be the regular least squares on the original data using all variables. Basically, principal components regression does not provide any gains in this case.
PCR identifies linear combinations, or directions, that best represent the predictors \(X_1, \dots, X_p\).
These directions are identified in an unsupervised way, since the response \(Y\) is not used to help determine the principal component directions.
That is, the response does not supervise the identification of the principal components.
Consequently, PCR suffers from a potentially serious drawback: there is no guarantee that the directions that best explain the predictors will also be the best directions to use for predicting the response.
A potential solution is to use Partial Least Squares (PLS).
Like PCR, PLS is a dimension reduction method, which first identifies a new set of features \(Z_1, \dots, Z_M\) that are linear combinations of the original features, and then fits a linear model via OLS using these \(M\) new features.
But unlike PCR, PLS identifies these new features in a supervised way – that is, it makes use of the response \(Y\) in order to identify new features that not only approximate the old features well, but also that are related to the response.
PLS approach attempts to find directions that help explain both the response and the predictors.
After standardizing the \(p\) predictors, PLS computes the first direction \(Z_1\) by setting each \(\phi_{1j}\) in (1) equal to the coefficient from the simple linear regression of \(Y\) onto \(X_j\).
One can show that this coefficient is proportional to the correlation between \(Y\) and \(X_j\).
Hence, in computing \(Z_1 = \sum_{j=1}^p \phi_{1j} X_j\), PLS places the highest weight on the variables that are most strongly related to the response.
Subsequent directions are found by taking residuals and then repeating the above prescription.
The authors of the book highlight that PLS does not bring to much gain when compared to Ridge regression approach, for example.
Principal Components Regression (PCR) reduces dimensionality by finding principal components and using them in least squares regression for efficient modeling.
Dimensionality Reduction: PCR simplifies models by reducing the number of predictors while retaining essential information, aiding in interpretation and computation. This is particularly useful with datasets containing many variables relative to observations.
Uncorrelated Components: The process ensures that the principal components are uncorrelated, which helps in creating more robust models by minimizing multicollinearity issues common in regression analysis.
Model Selection: The selection of the number of components directly impacts model performance. Cross-validation is recommended to find the optimal number of components for the best predictive accuracy.
Efficiency in Prediction: PCR can significantly enhance prediction accuracy when dealing with high-dimensional data by focusing on variance rather than individual variable contributions.
Assumption of Variance-Response Relationship: The effectiveness of PCR hinges on the assumption that high variance directions in predictors correlate with the response, which may not always hold true.
Partial Least Squares: PLS offers a supervised alternative to PCR by incorporating response variable information, potentially leading to better predictive models, although it may not always outperform PCR.
Modern Applications: Techniques like PCR and PLS are increasingly relevant in fields with large datasets, where simpler models are needed to prevent overfitting and enhance interpretability.
Predictive Analytics